ComputerScience 80

[Java] Java에서 예외 처리

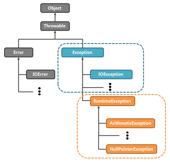
예외와 에러 프로그래밍에서 예외(Exception)란 입력 값의 처리가 불가능하거나 참조된 값이 잘못된 경우 등 애플리케이션이 정상적으로 동작하지 못하는 상황을 의미합니다. 예외는 개발자가 직접 처리할 수 있으므로 미리 코드 설계를 통해 처리할 수 있습니다. 에러(Error)란 예외와 비슷한 의미지만 엄연히 다른 용어로, 에러는 주로 자바의 가상머신(JVM)에서 발생시킵니다. 따라서 예외와 달리 애플리케이션에서 처리할 수 있는 것이 없습니다. 대표적인 예로 메모리 부족(OutOfMemory), 스택 오버플로(StackOverFlow)가 있습니다. 이러한 에러는 발생 시점에 처리하는 것이 아니라 미리 애플리케이션의 코드를 살펴보면서 문제가 발생하지 않도록 예방해서 원천적으로 차단해야 합니다. 예외 클래스 ..

[Java] Compile Time과 Runtime의 차이

자바에서는 컴파일 타임과 런타임은 각각 프로그램의 실행의 두 단계를 나타냅니다. 컴파일 타임(Compile Time) 컴파일 타임은 사람이 작성한 소스 코드가 컴퓨터가 이해할 수 있는 기계어로 번역되는 단계입니다. 자바의 컴파일러는 이 단계에서 문법적 에러를 확인합니다. (e.g., missing semicolons, typos, incorrect syntax) 만약 어떤 문제도 발생하지 않으면, 자바 컴파일러(e.g., javac)는 bytecode를 생성합니다. bytecode는 기계어는 아니지만, JVM(Java Virtual Machine)에 의해 해석될 수 있습니다. 또한 아래와 같은 일들이 수행됩니다. 데이터 유형 호환성 확인 클래스 및 방법이 올바르게 선언되었는지 확인 런타임(Runtime)..

[DataStructure] 우선순위 큐(Priority Queue)와 힙(Heap)의 차이

Queue Java의 Queue 인터페이스는 FIFO(First In First Out) 방식의 순차적 자료 구조를 구현 즉, 먼저 추가된 요소가 먼저 제거됨. Queue 인터페이스는 LinkedList, PriorityQueue, ArrayBlockingQueue 등 다양한 클래스에서 구현 Queue 인터페이스는 큐에 요소를 추가, 제거, 검사하는 여러 메서드를 제공하며, 다음은 가장 일반적으로 사용되는 메서드들이다. add(element): 요소를 큐의 맨 뒤에 추가, 큐가 가득 차 있으면 예외를 발생 offer(element): 요소를 큐의 맨 뒤에 추가, 큐가 가득 차 있으면 false를 반환 remove(): 큐의 앞에서 요소를 제거하고 반환, 큐가 비어 있으면 예외를 발생 poll(): 큐의 ..

[DataStructure] Stack과 Queue

ADT(Abstract Data Type) vs DS(Data structure) 'ADT'는 추상 자료형을 의미하며 개념적으로 어떤 동작이 있는지만 정의하고, 구현에 대해서는 다루지 않는다. 'DS'는 자료구조로, 'ADT'에서 정의된 동작을 실제로 구현한 것 Stack과 Queue는 'ADT'를 실제로 구현한 자료 구조이다. 스택(Stack)과 큐(Queue) 스택은 'Last-In-First-Out' 형태로 데이터를 저장하는 구조 데이터를 삽입하는 'push', 데이터를 뽑아내고 삭제하는 'pop', 가장 마지막에 들어온 요소를 추출하는 'peek'과 같은 동작이 있다. Queue는 'First-In-First-Out' 형태로 데이터를 저장하는 구조이며, 데이터를 삽입하는 'enqueue', 추출하..

[Database] Join의 의미와 여러 종류의 Join

SQL에서 join join은 SQL에서 두 개 이상 테이블 데이터를 함께 조회하는 것을 말한다. join은 여러 종류의 join이 존재한다. Implicit join과 Explicit join SELECT D.name FROM employee AS E, department AS D WHERE E.id = 1 and E.dept_id = D.id; 위 SQL문은 implicit join을 사용한 예시이다. implicit join은 from 절에는 table들만 나열하고 where절에 join condition을 명시하는 방식이다. implicit join은 where절에 selection condition과 join condition이 같이 있기 때문에 가독성이 떨어지며, 실수할 가능성이 높아서 exp..

[Database] 데이터베이스의 파티셔닝, 샤딩, 레플리케이션

파티셔닝(Partitioning)파티셔닝은 테이블을 더 작은 크기의 테이블로 나누는 것으로, Vertical Partitioning과 Horizontal Partitioning으로 나눌 수 있다.Vertical Partitioning은 컬럼을 기준으로 테이블을 나누는 방식으로, 데이터 테이블을 정규화하기 위해 사용될 수도 있으며, 다른 경우에도 활용할 수 있다.Vertical Partitioning을 통해 컬럼을 나눠 서로 다른 테이블에 저장할 수도 있으며, 게시판에서 게시물의 조회수, 댓글 수 등을 별도의 테이블로 나눠 저장할 수 있다.Horizontal Partitioning은 행을 기준으로 테이블을 나누는 방식이다.Vertical Partitioning으로 컬럼 기준으로 테이블을 나누어 데이터 조회..

[Database] 인스타그램의 Justin Bieber 문제

️Justin Bieber 문제Justin Bieber 문제는 인스타그램에서 저스틴 비버가 사진을 업로드할 때 마다 인스타그램이 다운되거나 매우 느려지는 현상을 말합니다.이는 그 당시 인스타그램의 '좋아요' 수를 계산하는 방식 때문이었습니다. 인스타그램에서는 어떤 유저가 언제 어떤 사진에 '좋아요'를 클릭했는지 알 수 있습니다.그래서 저스틴 비버의 팔로워들에게 그의 최신 사진을 표시할 때 해당 사진을 본 모든 사람에 대해 '좋아요' 수를 최신화된 수치로 보여주어야 했습니다.  '좋아요' 수를 계산하기 위한 테이블로 다음과 같은 DB 테이블를 구성해보겠습니다.Photosidtitleuser_idfile_url1Photo A2http://example.com/photo1.jpg2Photo B3http://e..

[Database]DB 정규화(normalization)개념과 정규화 과정(Normal form), 1NF ~ BCNF

데이터베이스 정규화와 Normal Form 테이블 정규화는 중복 데이터와 데이터 업데이트 충돌을 최소화하기 위해, 일련의 normal forms(NF)에 따라 relational DB를 구성하는 과정 Normal Form(NF)이란 정규화 과정에서 준수해야 하는 규칙들이며, 처음부터 순차적으로 진행하며 normal form을 해당 규칙을 모두 만족할 때 1NF부터 BCNF까지 적용할 수 있다. 1NF와 BCNF는 functional dependency와 key로만 정의될 수 있다. 1NF부터 BCNF까지 를 만족하면 데이터베이스가 정규화됐다고 말하기도 하며, 일반적으로 실무에서는 3NF 혹은 BCNF까지만 진행하는 경우가 많다. 5NF나 6NF 같은 경우에는 대부분의 경우 발생하지 않으며, 상당히 복잡하..

[Development] 테스트 주도 개발 (Test-Driven Development)

테스트 주도 개발 (Test-Driven Development) TDD란 Test-Driven Development의 줄임말로 '테스트 주도 개발'이라는 의미를 가지고 있습니다. 테스트 주도 개발은 반복 테스트를 이용한 소프트웨어 개발 방법론으로서 테스트 코드를 먼저 작성한 후 테스트를 통과하는 코드를 작성하는 과정을 반복하는 소프트웨어 개발 방식입니다. 애자일 방법론 중 하나인 익스트림 프로그래밍(eXtream Programming)의 Test-First 개념에 기반을 둔, 개발 주기가 짧은 개발 프로세스로 단순한 설계를 중시합니다. 애자일 소프트웨어 개발 방법론(Agile Development)과 익스트림 프로그래밍(Extreme Programming) 애자일은 신속한 반복 작업을 통해 실제 작동 가..

[Java] Logback - 로깅 라이브러리

Logging Logging(로깅)이란 애플리케이션이 동작하는 동안 시스템의 상태나 동작 정보를 시간순으로 기록하는 것을 의미합니다. 로깅은 개발 영역 중 '비기능 요구사항'에 속합니다. 즉 필수적인 기능은 아니나, 로깅은 디버깅하거나 갭라 이후 발생한 문제를 해결할 때 원인을 분석하는 데 유용합니다. 자바 진영에서 가장 많이 사용되는 Logging 프레임워크는 Logback입니다. Logback Logback은 *log4j 이후에 출시된 로깅 프레임워크로서 *slf4j를 기반으로 구현됐으며, 과거에 사용되던 Log4j에 비해 월등한 성능을 자랑합니다. *log4j: Apache log4j는 Java 기반의 로깅 유틸리티로서, 로그를 파일, 콘솔, HTML, 데이터베이스 등 다양한 대상에 출력할 수 있습..